100W LEDs and boost converters!

With my final exam looming over the next two days, on power supply electronics, I decided to actually apply the knowledge I learnt for once to design a COMPLETELY makeshift boost converter for a high power LED I’d purchased previously (http://goo.gl/zFooZK – Link will expire!). I don’t really see the use for me to have a 100W LED torch but I do however like the idea of bragging about producing a good 8k lumens or so in my bedroom, soon…

I actually find power supply electronics very interesting, I’m just not very good at it and it takes me a fair while to grasp so designing a converter can help me to plant the knowledge in my head.

I’m using an unregulated 12V PSU to power it. Nowhere near enough power to supply the LED at full power and that is reflected by my poor converter design too!

As I wanted to literally just light up the LED, I’ve not put any effort into the design, to the point where I don’t even know the inductance of the inductor! Fortunately, a lot of electronics is pretty forgiving and if performance isn’t an issue, parts can be easily bodged together to at least get some form of result.

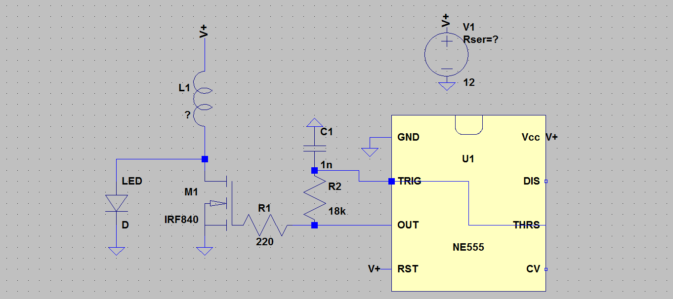
For this design, I’m using a 555 timer to produce an equal duty cycle square wave, driving an IRF840 mosfet which is in turn connected to my unknown random inductor (hopefully who’s value I will be able to deduce from my results).

SimpleBoostConverter
Simple, inefficient, cheap boost converter!

If circuit performance isn’t an issue, this would probably do as a very simple circuit to at least test your high powered LEDs. In the link I posted above, it states that Vf is ~34v which you could either generate from a SMPS, stepping down 240v or boosting the voltage from a battery. My final aim is to run this torch off an 11.1V Lipo battery with variable power control. As power and light intensity of proportional, this essentially would allow me to dim it. I’ll review my designed circuit later in this article.

On with the poor converter! I build it up on my breadboard, giving no thought to any circuit parasitics, wire resistances or anything like that and it worked!

P1010570
Producing a few hundred lumens, with ease!

As you can see, even with this really poor circuit design, there is quite a fair bit of light being thrown out by this thing! I’ve not yet attached a heatsink so I’m making sure the LED isn’t active for long periods of time, allowing the heat to dissipate with each test.

I’m measuring the LED current using a series 1Ohm resistor to ground and measuring the voltage across it to then be able to find the pulsed LED current. I’m also measuring the voltage across the LED and resistance. In reality, the circuit is operating at 32.5kHz

P1010567
Circuit operational frequency

Simulating the 555 timer section of the circuit in LTspice produces a frequency of 39.6kHz, a fair bit different to the actual value though this can probably be attributed to component tolerances and parasitic capacitance from the breadboard. The error is -17.9% which is pretty poor but as I mentioned, it doesn’t really matter for proof of concept!

P1010568
Scoping the voltage (Top trace) and LED current (Bottom trace)

Oscilloscope settings:

  • 5us/div timebase
  • x10 reduction on channel 2
  • 0.5v/div on channel 1
  • 2v/div on channel 2

Approximating the LED current as a triangle wave and knowing the that the time period is 1/32.5k = 30.8us, along with the time that the LED current is flowing, the average LED power can be calculated.

Through inspection the LED current is flowing for approximately 1.5 divisions, or 7.5us, with the height occupying 5.5 divisions, equivalent to 5.5*0.5 = 2.75V, which is present across a 1Ohm resistor, equating to a peak of 2.75A. If the LED was being driven by a rectified boost converter, the LED voltage could be assumed constant. However, looking at the voltage trace, it can be seen that this isn’t true and the voltage linearly decreases from one point to another. This one will definitely be an approximation as I stupidly didn’t put the trace on a grid line. Through inspection, it can be seen that its around 2 divisions, which at a v/div of 2 and a x10 attenuator, gives a total voltage of ~2*2*10 = 40v which actually makes sense because the forward voltage of the LED is around 36v. As the current tails off, the voltage drops by around one division, down to 20v. This gives an average voltage of (40+20)/2 = 30v during the on period (neglecting the fact the voltage curve could be better approximated by two linear piecewise functions), gives an average power of ((40+20)*(2.75+0))/2 * 7.5/30.8 = ~10w.

TEN WATTS! Just looking at this lamp is enough to cause pretty bad visual distortion (I was covering it with an antistatic bag to reduce the light output) so I hate to imagine how bright it will be at full power! On a side note, the inductance can also be approximated. By knowing V = Ldi/dt and using our average voltage of 30v, a change in current of 2.75A and a change in time of 7.5us, gives a rough value for the inductance of 81uH!

Simulating a simplified version of this circuit in LTspice proves that 81uH is relatively close to whatever the real value is.

InductorValueSim
A simplified simulation of the the circuit ignoring the gate drive circuit.

AverageLEDPower
Approximating the average LED power

By using a behavioural voltage source to calculate the instantaneous power and a first order low pass filter to integrate the output of the source, a rough estimate of the power can be had. As can be seen, I had calculated the output power at 10W from my results and have got an average power of ~8W in simulation! Not as bad as I would’ve thought to be quite honest, the error between simulation and reality is ~25%.

Obviously, only running this LED at 1/10th its total power seems like a bit of a waste! I might as well have just got a smaller power bulb. The only answer here being… Design an extremely powerful boost converter!

Now, we’ve learnt about control engineering and we’ve learnt about boost converters. We haven’t however learnt about designing feedback driven switch mode controllers. Obviously, these systems can be designed linearly though the math involved there isn’t particularly easy. Instead, I’ve decided to go for a current feedback design where the current through the LED is used to gate the drive Mosfets. Finding high power inductors cheap, without me having to make them myself is a bit annoying so instead, I’m using two inductors and two mosfets.

The current through the LED is monitored using a series sense resistor which is then compared to a reference to gate the drive signal to the Mosfets. The level of comparison can be changed, directly affecting the average power of the LED and therefore the light intensity. I should be able to get a PCB design down for this and I’ve already ordered the heatsink and tapping equipment so soon!

A variety of inductive and capacitive smoothing has been used for the LED current with the aim of producing a more continuous light source.

FinalSchem
The near final schematic for my boost converter!

The push pull transistor pairs will be Mosfet drivers in the final circuit and the two diodes will be a single package too. All of the behavioural voltage sources are used to crudely measure the average voltages, currents and power throughout the circuit. In this instance, the reference has been replaced by a voltage source to allow me to step it as a parameter which will show the variation in LED current with respect to the voltage reference (as seen below).

VaryLRef
Varying the reference source changes the current through the LED.

In my version of the circuit, I will be replacing the voltage source with a forward biased diode. Realistically, I should be using a current source but I’m not particularly bothered about the precision with respect to supply voltage etc and shall leave it as using a diode as a reference. A potentiometer will be used to vary the reference.

And thats it! Until I get round to making the actual one, I probably won’t be writing much more about this one.

Keep tuned for my 8 kilolumen torch!

One thought on “100W LEDs and boost converters!

Leave a comment