Well! Its been a long time since my last blog post. Its been a pretty hectic year so far with work and general life. I need to start training for the various Bladesoc marathons that we have planned (Le Mans and Preston!) so I’ve not had much blog time to do general electronics!
So where to start? I’ve got a fair few PCB’s planned on the way Nothing of major interest but none the less:
- A new Phobass menu LCD integrating an SD card allowing for patch management on the Phobass!
- Two bass guitar pedals for my effects chain
- A 3-way splitter pedal…

- …and a 3-way selector pedal!

- A GPS breakout board for the VK1097 GPS package, utilizing a Johanson chip antenna!

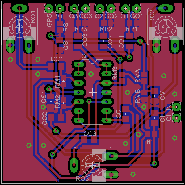
VK1097 GPS Test board
As you can probably tell, I’m not a RF PCB designer at all so it pretty much just looks like randomly scattered vias and a stupid PCB but I’ve tried to use as much internet advice as I possibly could’ve! The main reason I’ve designed this board is to quantify the performance of a GPS chip antenna. If the antenna performs well enough to obtain a GPS signal from my sky facing window, I’ll definitely feel like I’ve achieved something… regardless, if it does successfully receive a signal, I’ll be integrating this GPS module into my next smart watch!
At the moment, my current electronics obsession (probably more of a long term things…) is the idea of apocalypse/survival electronics – items that I think would help in a survival situation. My list so far consists of:
- A navigational device – in the form of a smart watch (convinient, huh 😉 integrating GPS and a compass with the ability to be charged from a variety of sources (I’m working on that part…).
- A useful torch that can suck the last dregs of battery life from a used battery. Quite like the whole joule thief idea; a device that can run on a relatively low voltage and doesn’t need a ton of batteries while also providing a reasonable power. I’ve actually been spending a fair bit of time designing one of these to drive a 3W LED off a single 1.5v battery. Obviously as a 1.5v alkaline battery gets more and more discharged, the internal resistance increases to the point where supplying a 3W LED is no longer possible without major losses. This design is actually going pretty well and currently consists of a bootstrapped two transistor circuit driving a power LED with efficiencies ~87% at 2.11W output powers. Bear in mind here that this is results of SPICE simulating and I haven’t yet got round to actually testing out the circuit. None the less, the parts are somewhat “jelly bean” with the switching MOSFET being used being a somewhat specific version. Simulating with a battery voltage of 1.2V and an internal resistance of 400mOhm, the circuit outputs a respectable 742mW with an efficiency of ~85%.
- Solid state power generation through heat! Something that may seem so simple turns out to be pretty complex in actually achieving something useful. I’ve not given this much thought as of yet other than running a joule thief off a peltier TEC driven by a candle and some frozen peas!
- Wearables! Kind of like the same idea as the smartwatch, having the ability to wear clothing to enhance your perception of your surroundings.
- And finally… Body augmentation! My friend and I are designing an auxiliary arm system which should hopefully be able to help with common day tasks.
With a bit of luck, some of these should appear on this blog over the next few days, weeks, months, years, decades…